
为便利海外同胞办理护照业务,中国驻美国大使馆已正式开通 “中国领事” APP 线上服务通道,实现因私护照申请全流程线上办理。无论您是首次申领护照,还是护照临近有效期或已过期需进行换发,都能通过这款官方应用享受便捷高效的办理体验。接下来,就为大家详细梳理 “中国领事” APP 护照旅行证在线办理的具体流程。
首先大家可以扫码下载中国领事App(长按扫码),或直接在应用商店搜索“中国领事”下载相关应用。👇

下载中国领事App
下载成功后打开APP,点击“我的”栏目,选择“立即登陆”、“注册新账号”,根据要求进行注册,并根据提示完成实名认证,即可登录使用。
中国领事App目前仅支持中国手机号或邮箱注册,未来升级版本将实现支持国外手机号。如无国内手机号,可用邮箱注册。

图源:中国领事APP
更新护照旅行证必读
更新护照旅行证需重点注意:护照将由异地制证中心制作,遗失护照还需与原发照机关确认,办理周期较长,建议在护照有效期到期前 1 个月以上启动申请流程。未持有效护照或旅行证时,请勿提前购买机票,由此产生的责任需自行承担。
除法律特殊规定外,中国因私普通护照在有效期截止日 24 时前可正常入境中国大陆。
根据《中华人民共和国国籍法》,我国不承认双重国籍,定居国外并自愿加入或取得外国国籍者,将自动丧失中国国籍,不得申请或继续持有中国护照(即使护照仍在有效期内)。
自 2021 年 6 月 7 日起,中国驻美总领馆通过 “中国领事” APP 受理各类因私护照申请,请确保使用最新版本 APP,原 “海外申请护照在线预约系统” 及邮件预约方式已停用。
申请人须身处美国境内,通过 APP 向居住地所属领区驻美使领馆提交申请(领区划分详见《总领馆领区》),如实填写信息,并在 APP 提交后按要求将全部必要材料一次性寄送至总领馆,以免影响办理进度或导致申请被退回。

图源:china-embassy.org,版权属于原作者
中国领事” APP 护照旅行证在线办理适用以下因私普通护照业务情形:
- 颁发:适用于具有中国国籍,但从未持有护照的申请人。
- 换发:适用于持有中国普通护照的中国公民,符合以下任一情况可申请:护照已过期;有效期不足一年;签证页即将用完;容貌变化较大影响身份核验。
- 补发:持有中国普通护照,但护照出现遗失、被盗或严重损毁,导致无法正常使用的情况,可申请补发。
申请准备
使用 “中国领事” APP 申请护照前,需提前准备相关材料的 jpg 格式图片(建议扫描,拍照需端正清晰,单张不超 5MB)并存储至手机相册:
- 现持护照:拍摄带照片资料页及加注页(如有);
- 护照照片:上传近期证件照电子版原版(勿用翻拍、剪裁或现场拍摄照片),规格详见《护照旅行证照片标准》,注:如在APP上传证件照电子版时报错,请无视继续进行。
- 长期居住证明:提供含本人或未成年人监护人姓名、地址的证明(如驾照、水电账单等)。未成年人可使用父母 / 监护人地址证明,另需提供出生证明(与父母同住)或授权委托书(与监护人同住)及关系证明;父母或法定监护人的声明书,声明申请人现与其共同居住,居住地址是哪里,居住地址应与地址证明相符。
其他材料根据申请类别,准备其他相应材料的jpg格式图片文件,具体如下:
- 首次申请:户口簿、身份证或出生公证等国籍身份证明材料,下载填写《申请护照颁发书面情况说明》;
- 护照姓名加注:提供 “绿卡”、法院更名书、户口簿等官方证明文件;
- 护照遗失补发:下载填写《护照 / 旅行证补充声明书》;
- 未成年人(未满16周岁)申请:由父母 / 法定监护人协助提交,需出生证明、父母一方有效护照、或中国身份证件复印件、签署《同意为未成年人办理护照 / 旅行证声明书》;非父母监护人申请,另需提供监护人证件、中国身份证件复印件、父母双方授权监护人的委托书公证书,监护人签字的《同意为未成年人办理护照/旅行证声明书》。
请注意,通过APP提交的电子图片须与正本一致,申请人应确保图片及其所有内容的真实性,并承担一切责任。

图源:网络,版权属于原作者
中国领事 App 在线更新流程
下载与注册:安装并更新至最新版 “中国领事” APP,或使用微信小程序(两者数据不互通,需全程使用同一端口),完成注册登录。
选择业务类型:申请护照颁发、换发、补发,需在 “护照旅行证” 类别下选择对应选项,切勿错选 “应急旅行证”。
信息填写:如实完整填写个人身份、护照持有情况、亲属关系及联系方式等内容。
电子签名:根据提示要求,需在两处签署姓名。一是在线签字确认《国籍状况声明书》、关于办理方式的提醒等声明内容。二是提供印制在护照上的电子签名。以中文简体正楷工整签署申请人姓名(儿童申请需签儿童本人姓名)。
人脸识别:按提示完成面相识别验证;以确保相关证件申请系申请人本人。请根据提示操作,在成功后进行下一步。若多次失败,可跳过后续流程,总领馆将主动安排在线面谈。
材料上传:将准备好的申请材料按栏目要求上传,确保图片清晰完整,必填项不可遗漏。
办理方式选择:16 周岁及以上申请人默认选择到馆办理;老弱病残或居住地偏远等确有困难者,可在 APP 提交申请时上传《护照办理方式确认声明书》,说明无法到馆原因并选择邮寄递交材料,工作人员将调整办理模式。
提交订单:完成信息填写后,按系统提示提交订单。提交成功后,订单状态显示为 “初审中”,可通过 “我的订单” 随时查询办证进度。
等候确认:总领馆每日按提交顺序审核材料,因申请量大,无法预估具体办理时长。请关注 APP 推送信息,状态更新为 “复审中” 时,即可预约到馆递交材料或安排邮寄。若超过 5 个工作日无任何反馈,可凭姓名及订单号联系对应使领馆咨询。
后续信息跟进
审核过程中,出现以下情况总领馆将通过 “消息中心” 推送通知,请及时处理:
视频面审:未成年人、人脸识别未通过或需进一步核实情况的申请人,需进行视频面谈。收到面审通知后,及时预约时间;面谈当日提前打开 APP 进入视频面审功能界面排队,等待总领馆拨打并及时接通,如遇突发情况可退出后重新排队。工作人员将按进入视频面审界面的先后顺序主动发起视频面谈。过程中,请如实、简明回答相关问题,配合工作人员进行拍照、核验身份等操作。未成年人须与 APP 中上传护照信息页的父母 / 法定监护人共同参与。
若审核中需补充材料或修改信息,总领馆将通过 APP “消息中心” 推送提醒。请按要求及时处理,所有补充材料须通过 APP 上传,请勿通过邮箱提交 。
递交材料要求
当 APP 订单状态显示为 “复审中”,请按所选方式向总领馆递交材料,具体要求如下:
护照原件:遗失补发护照的情况除外;
取证单:打印 APP “我的订单” 中带编号的条码页,空白处填写联系电话和电子邮箱;
回邮信封(仅邮寄取证适用):使用 USPS Priority Mail 或 Priority Mail Express 可追踪信封,作为回邮信封,并自行留存查询号码(tracking number),以备自行向邮局查询。回邮信封上请贴上足够邮资的邮票,并写明收件人和收件地址。多人可使用同一个信封寄来,但回邮信封应每人一份。
支付费用(线上or线下):
- 邮寄取证线下支付:APP支持微信线上缴费,也可选择信用卡支付,未在 APP 支付的,需提供填写完整的《信用卡付款授权表》;
- 到馆取证线下支付:未在 APP 支付的,取证时刷卡缴费;已微信支付的,在材料清单第1项打印出来的取证单空白处写明“已在APP上完成微信支付”,或在到馆递交时向工作人员说明。
特别提示:除总领馆主动要求外,无需额外提交已通过 APP 上传的申请表、声明书等材料。
尽快递交材料
- 选择 “到馆递交” 材料
预约与到场:APP 显示 “复审中” 后,立即预约到馆时间。按预约前往领馆办证大厅,抵达后配合安保安检,向大厅经理出示 “待到馆办理” 订单页取号,等待叫号与领事面谈。
本人办理要求:申请人须亲自到场递交材料并采集指纹,不可委托他人;未满 16 周岁未成年人需由 APP 中提交护照信息及同意声明的监护人陪同办理。
时间注意事项:预约名额有限,务必准时到场,逾期未到需重新预约。
- 选择 “邮寄” 递交材料
APP 显示 “复审中” 后,及时将材料寄往总领馆(注意使用总领馆地址,非证件处地址)。信封需注明 “证件处”“办理护照” 字样,规范书写收件信息。
出现以下情况总领馆将发邮件要求补正,多次未处理将直接退回申请:信封未按要求标注;关键材料缺失;回邮信封邮资不足;未使用 USPS 指定信封;多人共用同一回邮信封。
领取新证件
- 到馆取证:选择 “到馆取件” 方式,当 APP 显示 “待取证 / 待邮寄”,即可前往总领馆取证。本人或受托人需在工作时间内,持取证单回执及信用卡(未缴费者)到馆,无需预约。领取材料包含新护照、注销的旧护照(补发情况除外)及收费凭证。逾期 1 年未领取,新旧护照将被作废。
- 邮寄取证:选择 “邮寄” 方式,APP 显示 “已寄出” 即代表总领馆已完成寄送。回邮信封内含新护照、注销旧护照(补发除外)及收费凭证。若因信用卡付款失败、邮资不足、地址错误等原因导致邮寄失败,总领馆将邮件通知补充材料,请及时查收邮箱(含垃圾箱)。申请人可通过邮局系统追踪物流进度,需自行承担邮寄过程中丢失、损毁等风险,延迟到达等情况,建议提前留存相关资料备份。
特别提醒:总领馆收到材料后将尽快处理,护照由异地制证中心统一制作,正常情况下 15 个工作日内完成审发与制证(邮寄、补材料、面谈等耗时不计)。取证前请勿安排国际行程,由此产生的损失自行承担。因申请量大,除 APP 显示信息外,总领馆暂不接受额外进度查询,请耐心等待。
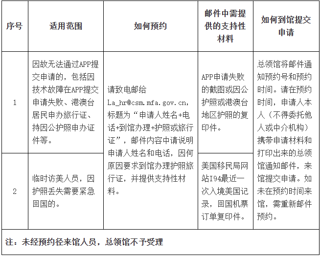
其他情况说明
以下部分特殊申请人,经邮件预约获批后,可在指定时间到馆提交护照或旅行证申请。

图源:losangeles.china-consulate.gov.cn
护照更新常见问题解答
【补录指纹】2024 年 11 月 18 日前签发的中国护照能否补录指纹?
已签发的中国护照无法补录指纹。虽不影响护照出入境及国际旅行使用,但在中国边检无法使用自助通道,需通过人工通道通关。
【小孩采集指纹】未满 16 周岁的孩子申办护照业务,是否需要到馆采集指纹?
不需要。仅 16 周岁及以上申请人原则上需前往领馆办证大厅采集指纹,未成年人申办护照无需此项流程。
【无法到馆办理】在 “中国领事” APP 申请时已说明无法到馆原因,为何仍显示 “到馆办理” 和 “到馆递交” 选项?
“到馆办理” 和 “到馆递交” 为系统默认选项,工作人员将根据您提交的申请理由在后台调整办理模式,不影响实际采用邮寄方式递交材料 。
【照片在线提交无法通过】为何办理护照网上预约时照片一直显示 “检测未通过”?还能继续预约吗?
电子护照对照片要求严格,“检测未通过” 通常因背景非白色、头部有阴影、佩戴首饰、双耳未完全露出或着装暴露。即便检测未通过,仍可点击保存完成预约。预约后需按标准重新拍摄,递交申请时提交 2 张纸质照片及同版数码照片光盘。
【护照延期】护照能否申请延期?
根据《中华人民共和国护照法》,护照不支持延期。护照临近过期需本人前往使领馆申请换发。
【有效期不足半年】护照有效期不到半年能否继续使用或登机?
美国移民局要求外国人入境时护照有效期通常需 6 个月以上,建议及时换发。除法律特殊规定外,持有效中国护照、旅行证者可凭有效期内证件(不受 6 个月限制)入境中国大陆。
【不足1 年换发需求】护照 13 个月后到期,因签证要求急需换发是否可行?
一般护照有效期不足 1 年可申请换发,特殊需求提前换发也可提交申请。
【护照失而复得】找回遗失护照能否取消旅行证申请并继续使用?
已递交申请的护照即使找回也不可用;未申请则原护照可正常使用。
【找回报失护照】已申请补发的报失护照找回后,能否撤销申请并继续使用?
报失护照不可再用,补证申请无法撤销。使用报失护照回国将受阻甚至受罚。
【DMV 不识中国护照】去加州DMV预约参加驾照的笔试考试,所有材料是齐全的,但是护照在DMV机器上扫描识别时,显示结果“document not authenticated”。
中国驻外使领馆签发的护照符合国际标准,无法识读多为 DMV 系统问题,建议更换办理网点。
【换照后旧护照处理】护照损坏补办后,能否保留旧护照用于申请美国签证?
换发或毁损补发新护照后,原护照将注销退还申请人。
【换照过程中需使用原护照】换发期间能否保留旧护照?
换发时通常需提交原护照原件。如需在新护照领取前使用,递交申请时需向工作人员说明,领取新护照时再交回注销。
【入籍后护照处理】加入美国籍后能否继续使用中国护照或旅行证?
根据《中华人民共和国国籍法》,中国不承认双重国籍。中国公民(因公人员除外)一旦加入外国国籍,即自动丧失中国国籍,不能申请中国护照或旅行证。中国公民加入外国籍后,无论其所持中国护照是否有效,均不能继续用于出入中国国境。持外国护照首次申请中国签证时,需将中国护照原件交至中国使领馆注销。
小总结
各位的护照过期了吗?有没有更新护照换发的经历呢?欢迎评论区分享经验!








